

NU507晶片特性 (内置MOS+过温保护功能)
簡易之線性定電流元件
80mA 單通道定電流驅動器
最高輸出端耐壓 400V
輸出電流由外部電阻設定
VDD電源電壓 6V ~ 18V,內建 15V 稽納二極體保護
VDD腳可做 PWM 調變,最高頻率 5KHz
可串接使用,提高導通角度與光效
電流精準度 4%
電源及負載調變率 0.5%/V
120℃~160℃晶片溫度保護,電流隨溫度升高而下降
工作環境溫度 -40℃~85℃
無鉛環保封裝 80mA單通道定電流驅動器
˙ 最高輸出端耐壓400V
˙ 6V~18V 電源電壓設計,內建15V稽納二極體保護
˙ VDD可做PWM調變,最高頻率 5KHz
˙ 電源及負載調變率0.5%V.
˙ 120 ℃~160℃晶片溫度保護80mA單通道定電流驅動器
產品說明 產品說明 產品說明 產品說明
NU507 是一簡單的高壓定電流元件,在各種 LED 照
明產品的應用上非常容易使用,尤其是在車用電子與交
流電壓直接驅動的應用,具有低成本與高效能的優勢。
NU507 其具有絕佳的負載與電源調變率和極小輸出電流
誤差,能使 LED 的工作電流穩定限制在設定範圍內,大
幅增長 LED 使用壽命。
除了支援寬廣電源範圍不需另外提供電源之外,
NU507 的 VDD腳可以充當輸出致能(OE)功能使用,配合數
位 PWM 控制線路,可應用於灰階電流控制。
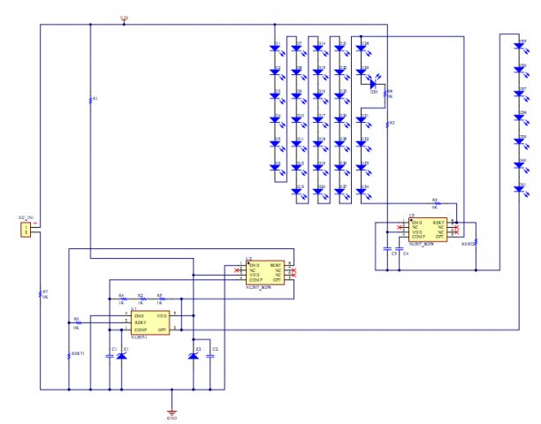
NU507 支援數能科技獨特的 LED 串接驅動技術,在
不需要轉換電源電壓的情況下,直接有效率的驅動多顆
串接的 LED。此串接驅動技術能維持正弦波的高導通角度
與高電源效率。當電源電壓上升時,能將增加的電壓電
能轉換為光能。同時並具有高功率因數與電路結構簡單
的優點。在僅需要少數 SMD 電阻電容的情況下,大幅提
高產品的可靠度與簡化量產程序。此獨特多階串接驅動
架構專利申請中。
NU507 是高壓線性電源元件,不會產生電磁干擾,其
內建的溫度保護功能,在 125℃以上時會開始將輸出電流
降低,並在約 160℃時關閉。另外其輸出電流由外部電阻
設定,最大電流可輸出 80mA。
NU507















随着LED大规模进入商业和家庭照明,客户对产品的性能、价格、可靠性提出了更为严格的要求。在一般人的心目里,LED本身的寿命已经是非常高了,
但是实际寿命却是非常低,往往是由于电源寿命低而引起,目前大部分灯具解决方案都是光源+电源+外壳方式,而且电源都类同传统开关电源原理,电路复杂,
电子元件较多,生产工艺复杂,生产成本较,故障机率较高。为此,数能公司在业界领先推出高压线性恒流IC方案,早期用NU501+MOS+稳压管等零件的方式,
到现在NU507高度集成,此方案无需高频变压器,部分方案无需电解电容,简化了灯具的工艺流程,减少人工作业,成本大大降低。是国内主流的电源方案。
优点:
1:无高频变压器,无EMC,低谐波;
2:制作成本低,方案简单,体积小;
3:温度智能调节电流的特性,有效的保护LED发光二极管芯片;
4:.效率大于90%
5:.IC可与LED共用铝基板,灯芯合一。
NU507
1:最低启动电压(6V)
2:电流精度+-4%。
3:可设定电流/固定电流<80MA
4:特色保护功能130-160温度智能无组别调整
5:封装成式SOP8/TO-252
6:特点,内置高压650V AC-DC中轻松实现光电一体化且无频闪。
深圳市诚信联科技有限公司
联系人:古/S
址址:深圳市龙华新区龙华镇龙观东路金龙华广场金龙阁1908室
电话: 13249827170 / 0755-86091963
传真:0755-82725693
QQ: 1139196806 /1262314675 贸易通:jjera